Not that technical, but it looks like it might melt down or explode as you seem to have both parallel and series in a weird configuration. But I'm probably wrong, I'd connect all the positives together and all the negatives, then you'd get 18v and 110 amps, a 20 amp reg may melt.
valiant81 said
04:15 PM Dec 16, 2013
Hi;
In this configuration, you would have 90 odd Volts ( 5x 18 Volts ) and the current would be 22 Amps ( 2 strings of 11 Amps each string ).
brian said
04:15 PM Dec 16, 2013
I sincerely hope that you are not contemplating something like this for your RV.
First concern is that the open circuit voltage of that array is no longer in the safe ELV range but getting very close to the more dangerous LV range of voltages. It will give you a nasty bite if you are not very wary.
Second concern is the sheer amount of real estate that you would require.
Third concern is the shading factor that can easily lose a large proportion of your input.
Voc will be about 110v
Vmp will be 90v
Imp will be 22 amps
A good 20a regulator would handle it as it will have a self limiting function, but you would need to ensure that it could handle that Voc.
SnowT said
04:59 PM Dec 16, 2013
I'm checking out different Panel's, maybe of a lower wattage.. But the configuration should be similar..
- I was wondering about the Voltage.. as I'm contemplating the dingo 20 as the regulator..
Juergen.
Plendo said
09:53 PM Dec 16, 2013
Hi Juergen,
it is very easy to be misled on solar configuration, Brian and Valiant81 are correct on the mathematics, you would get 90V and 22A. BUT that is only the beginning of the story as it all depends what type of controller you feed this into.
If you have a Pulse Width Modulation (PWM) controller that can handle the 90V (very unlikely) it will waste about two thirds of your power as it cuts the voltage back to the charging voltage for your battery (probably around 28v), with PWM the excess is wasted.
If you feed it into a Maximum Power Point Tracking (MPPT) controller they generally handle much higher input voltages (150v is common), and generally convert the excess volts into amps (basically they invert and rectify). This however would result in 82.5 amps at 24V, now this ignores losses, and the fact that the MPPT may actually be charging lower than 24V into a battery with a very low charge. Being realistic, you would need at least an 80amp MPPT controller.
The other problem you run into is that you exceed 48V, thus move out of the realm of an amatuer being able to do the wiring, it would have to be done by a certified electrician.
BTW this is very close to where I am going with my system, I will have strings of 4 panels in series, with three strings in parallel. This will result in 17A at 71V. I am feeding this lot into a 50A MPPT, with a maximum input voltage of 150V. The system will be connected by a certified electrician.
native pepper said
07:20 AM Dec 17, 2013
Plendo wrote:
Hi Juergen,
it is very easy to be misled on solar configuration, Brian and Valiant81 are correct on the mathematics, you would get 90V and 22A. BUT that is only the beginning of the story as it all depends what type of controller you feed this into.
If you have a Pulse Width Modulation (PWM) controller that can handle the 90V (very unlikely) it will waste about two thirds of your power as it cuts the voltage back to the charging voltage for your battery (probably around 28v), with PWM the excess is wasted.
If you feed it into a Maximum Power Point Tracking (MPPT) controller they generally handle much higher input voltages (150v is common), and generally convert the excess volts into amps (basically they invert and rectify). This however would result in 82.5 amps at 24V, now this ignores losses, and the fact that the MPPT may actually be charging lower than 24V into a battery with a very low charge. Being realistic, you would need at least an 80amp MPPT controller.
The other problem you run into is that you exceed 48V, thus move out of the realm of an amatuer being able to do the wiring, it would have to be done by a certified electrician.
BTW this is very close to where I am going with my system, I will have strings of 4 panels in series, with three strings in parallel. This will result in 17A at 71V. I am feeding this lot into a 50A MPPT, with a maximum input voltage of 150V. The system will be connected by a certified electrician.
Can I ask why you need so much voltage and so little amps, what's your battery set up and what will it be powering. Thanks
Plendo said
08:49 AM Dec 17, 2013
With the introduction of efficient MPPT controllers it gives system designers the flexibility to reduce the current, thus reducing the need to use heavy wiring to reduce line loss.
In my case I have made the decision that we will build a system to allow our van to function normally without a mains connection, thus we have adjusted our appliances for electrical efficiency, and we have built a power system to support it. For us electrical efficiency and weight is important, thus we have configured our solar to be as efficient as possible.
native pepper said
09:29 AM Dec 17, 2013
Understand all that, we use both MPPT and PWM controllers and now have a controller which utilises both technologies, which I'm trying out. So far it works better than the MPPt we have in our bus and intend switching ofver once this 30amp unit proves itself or dies. Have already asked the manufacturer if they can provide 80-100amps with the same setup for our home system.
Don't understand what use 71 volt dc 17amps, compared to maybe 18v and lots of amps. It still has to be converted to AC/240v, when you can increase your amperage and still control your input voltage. Am really interested to know how your system will actually work and how you will configure it to 240v AC appliances, thanks.
brian said
10:11 AM Dec 17, 2013
native pepper wrote:
Understand all that, we use both MPPT and PWM controllers and now have a controller which utilises both technologies, which I'm trying out. So far it works better than the MPPt we have in our bus and intend switching ofver once this 30amp unit proves itself or dies. Have already asked the manufacturer if they can provide 80-100amps with the same setup for our home system.
Don't understand what use 71 volt dc 17amps, compared to maybe 18v and lots of amps. It still has to be converted to AC/240v, when you can increase your amperage and still control your input voltage. Am really interested to know how your system will actually work and how you will configure it to 240v AC appliances, thanks.
All MPPT staged controllers use both modes. They all float in PWM mode.
A home system, aka grid tied, is very different to stand alone as it has to have DC - AC conversion, phase synchronisation and anti islanding facilities, none of which are required for a stand alone setup.
Plendo said
11:35 AM Dec 17, 2013
Hi NP,
first of all I am using a 24V battery system so I need to get my voltage to at least 28.2V for charging purposes.
On the roof of the van I will have 12 * 100W panels (5.62A @ 17.8V) arranged in three physical strips of four panels each (physical limitations as to placement). The caravan manufacturer is installing three sets of cabling, each one from a location adjacent to one of the strips.
Thus I have a couple of options:
1. I run each set of four panels as two pairs of two panels in series, each set of four panels would then produce 11.24A at 35.6V , and when the three strings are connected in parallel 33.72A at 35.6V.
2. I can run each set of four panels as a single set of four panels in series, each set of four panels would then produce 5.62A at 71.2V, for a total of 16.86A at 71.2V.
Both would work, and indeed option 1 has the advantage that it could be used with either the 50A MPPT or the spare 50A PWM that is built into my inverter charger.
It is relatively easy to switch back and forward between option 1, and option 2. It just requires access to the roof, and a couple of parallel connectors.
My initial plan to go with 71.2V was based on the desire to minimise the current, and the impact of the voltage drop on the wiring.
My system is designed to be added to the standard caravan wiring, where the solar will charge a 24V battery, that will be connected to a 1,600W inverter charger, and a 24V to 12V DC to DC charger. The DC to DC charger will be turned on automatically when required.
A couple of months ago all the capacities etc were theoretical, but I have now been testing aspects of the system for about six weeks, and it looks as if everything is going to fit together well.
On the 12V side it is standard van plus a 230l Vitrifrigo (estimated at 96Ah per day).
On the 240V side, it is mainly the Fujitsu split system (6a start, 2.8a running), microwave, washing machine, and of course plug in devices.
The van will not be delivered until February, then we will fit the system.
native pepper said
02:09 PM Dec 17, 2013
Thanks Plendo, understand what you're doing now.
Brian, our home system is grid connected, they are stand alone systems and have been for the last 30 years. As I said not that technically minded, even though do all my own electrical work. When investigating upgrading our old controller in the bus a couple of years ago, got the impression from sellers Mppt and PWM were different controllers, simply put, mppt gives maximum voltage charge from panels, pwm provides staged charging from whatever is available. I must have been conned, they all said an mppt controller won't operate as a pwm. So during my world wide search, I came across a controller which claims to have both mppt and pwm circuitry and they switch between depending on the state of charge. So far the tests I've done, it has out performed our mppt in charging batteries to full. Maye it's extra circuitry in this one for thats reason and it was no more expensive.
SnowT said
04:26 PM Dec 17, 2013
Hey NP. could you Please..
Give the Brand and model Please..
There are a few of Use that are Looking for Gear..
And the better option we get the better in the Long run..
Juergen
brian said
05:56 PM Dec 17, 2013
native pepper wrote:
Thanks Plendo, understand what you're doing now.
Brian, our home system is grid connected, they are stand alone systems and have been for the last 30 years. As I said not that technically minded, even though do all my own electrical work. When investigating upgrading our old controller in the bus a couple of years ago, got the impression from sellers Mppt and PWM were different controllers, simply put, mppt gives maximum voltage charge from panels, pwm provides staged charging from whatever is available. I must have been conned, they all said an mppt controller won't operate as a pwm. So during my world wide search, I came across a controller which claims to have both mppt and pwm circuitry and they switch between depending on the state of charge. So far the tests I've done, it has out performed our mppt in charging batteries to full. Maye it's extra circuitry in this one for thats reason and it was no more expensive.
Can't be both, it's either grid connected or stand alone.
MPPT and PWM are basically different controllers, however, MPPT controllers go to PWM mode when at float.
The major difference between the two types is that the MPPT controller matches the load impedance to that of the solar panel. This allows the solar panel to produce maximum output power.
A PWM controller is basically a series switch which alternately connects and disconnects the panel directly to the battery. When it connects to the battery, the impedance of the load is very much less than that of the panel, and so the panel voltage is pulled down to that of the battery and it therefore does not produce full power.
native pepper said
06:25 PM Dec 17, 2013
SnowT wrote:
Hey NP. could you Please..
Give the Brand and model Please..
There are a few of Use that are Looking for Gear..
And the better option we get the better in the Long run..
Juergen
This is the one I got, like a lot of chinese stuff it has no brand or model number, but works well on.
Brian, our home system is grid connected, they are stand alone systems and have been for the last 30 years. As I said not that technically minded, even though do all my own electrical work. When investigating upgrading our old controller in the bus a couple of years ago, got the impression from sellers Mppt and PWM were different controllers, simply put, mppt gives maximum voltage charge from panels, pwm provides staged charging from whatever is available. I must have been conned, they all said an mppt controller won't operate as a pwm. So during my world wide search, I came across a controller which claims to have both mppt and pwm circuitry and they switch between depending on the state of charge. So far the tests I've done, it has out performed our mppt in charging batteries to full. Maye it's extra circuitry in this one for thats reason and it was no more expensive.
Can't be both, it's either grid connected or stand alone.
MPPT and PWM are basically different controllers, however, MPPT controllers go to PWM mode when at float.
The major difference between the two types is that the MPPT controller matches the load impedance to that of the solar panel. This allows the solar panel to produce maximum output power.
A PWM controller is basically a series switch which alternately connects and disconnects the panel directly to the battery. When it connects to the battery, the impedance of the load is very much less than that of the panel, and so the panel voltage is pulled down to that of the battery and it therefore does not produce full power.
My apologies, only realised I'd left n't of "isn't" until beyond edit time. Thought the rest of the sentence adequately explained our home systems are stand alone and have always been. However realise it would be confusing to some.
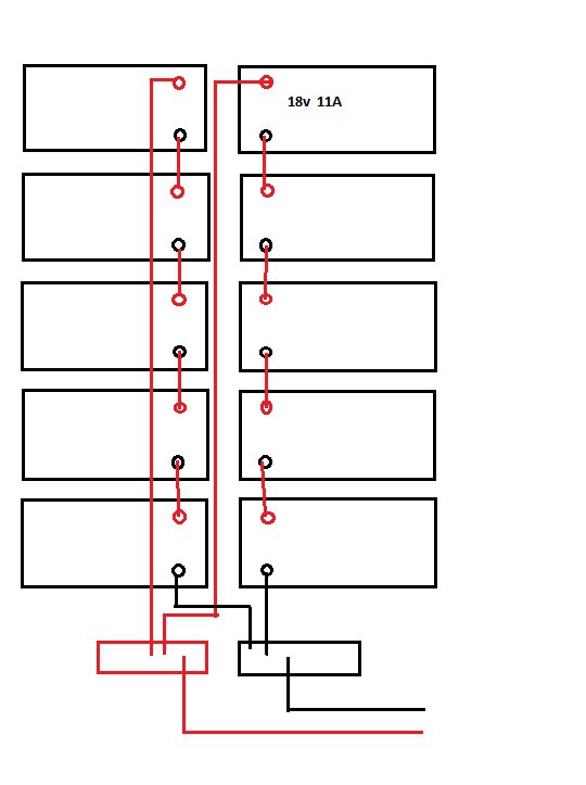
Ok I'm going to post up a Picture and I want to see what result's everyone get's..
Ok Every Panel is the same.. 18v 11A..
The Panels are wired in 2 string's of 5 in Parallel-
The red and Black Block's are the connection point's..
From them out to the Solar regulator..
Ok the Question is What Final Output do you get.. and do you think it can be hooked up thru a 20A regulator.. if it can't explain..
[I know that at 11A per string the combined A's is higher than the Regulator]
What Voltage do you get..??
What Amp's Do you get..??
Juergen
Hi;
In this configuration, you would have 90 odd Volts ( 5x 18 Volts ) and the current would be 22 Amps ( 2 strings of 11 Amps each string ).
- I was wondering about the Voltage.. as I'm contemplating the dingo 20 as the regulator..
Juergen.
Hi Juergen,
it is very easy to be misled on solar configuration, Brian and Valiant81 are correct on the mathematics, you would get 90V and 22A. BUT that is only the beginning of the story as it all depends what type of controller you feed this into.
If you have a Pulse Width Modulation (PWM) controller that can handle the 90V (very unlikely) it will waste about two thirds of your power as it cuts the voltage back to the charging voltage for your battery (probably around 28v), with PWM the excess is wasted.
If you feed it into a Maximum Power Point Tracking (MPPT) controller they generally handle much higher input voltages (150v is common), and generally convert the excess volts into amps (basically they invert and rectify). This however would result in 82.5 amps at 24V, now this ignores losses, and the fact that the MPPT may actually be charging lower than 24V into a battery with a very low charge. Being realistic, you would need at least an 80amp MPPT controller.
The other problem you run into is that you exceed 48V, thus move out of the realm of an amatuer being able to do the wiring, it would have to be done by a certified electrician.
BTW this is very close to where I am going with my system, I will have strings of 4 panels in series, with three strings in parallel. This will result in 17A at 71V. I am feeding this lot into a 50A MPPT, with a maximum input voltage of 150V. The system will be connected by a certified electrician.
Can I ask why you need so much voltage and so little amps, what's your battery set up and what will it be powering. Thanks
With the introduction of efficient MPPT controllers it gives system designers the flexibility to reduce the current, thus reducing the need to use heavy wiring to reduce line loss.
In my case I have made the decision that we will build a system to allow our van to function normally without a mains connection, thus we have adjusted our appliances for electrical efficiency, and we have built a power system to support it. For us electrical efficiency and weight is important, thus we have configured our solar to be as efficient as possible.
Don't understand what use 71 volt dc 17amps, compared to maybe 18v and lots of amps. It still has to be converted to AC/240v, when you can increase your amperage and still control your input voltage. Am really interested to know how your system will actually work and how you will configure it to 240v AC appliances, thanks.
All MPPT staged controllers use both modes. They all float in PWM mode.
A home system, aka grid tied, is very different to stand alone as it has to have DC - AC conversion, phase synchronisation and anti islanding facilities, none of which are required for a stand alone setup.
Hi NP,
first of all I am using a 24V battery system so I need to get my voltage to at least 28.2V for charging purposes.
On the roof of the van I will have 12 * 100W panels (5.62A @ 17.8V) arranged in three physical strips of four panels each (physical limitations as to placement). The caravan manufacturer is installing three sets of cabling, each one from a location adjacent to one of the strips.
Thus I have a couple of options:
1. I run each set of four panels as two pairs of two panels in series, each set of four panels would then produce 11.24A at 35.6V , and when the three strings are connected in parallel 33.72A at 35.6V.
2. I can run each set of four panels as a single set of four panels in series, each set of four panels would then produce 5.62A at 71.2V, for a total of 16.86A at 71.2V.
Both would work, and indeed option 1 has the advantage that it could be used with either the 50A MPPT or the spare 50A PWM that is built into my inverter charger.
It is relatively easy to switch back and forward between option 1, and option 2. It just requires access to the roof, and a couple of parallel connectors.
My initial plan to go with 71.2V was based on the desire to minimise the current, and the impact of the voltage drop on the wiring.
My system is designed to be added to the standard caravan wiring, where the solar will charge a 24V battery, that will be connected to a 1,600W inverter charger, and a 24V to 12V DC to DC charger. The DC to DC charger will be turned on automatically when required.
A couple of months ago all the capacities etc were theoretical, but I have now been testing aspects of the system for about six weeks, and it looks as if everything is going to fit together well.
On the 12V side it is standard van plus a 230l Vitrifrigo (estimated at 96Ah per day).
On the 240V side, it is mainly the Fujitsu split system (6a start, 2.8a running), microwave, washing machine, and of course plug in devices.
The van will not be delivered until February, then we will fit the system.
Brian, our home system is grid connected, they are stand alone systems and have been for the last 30 years. As I said not that technically minded, even though do all my own electrical work. When investigating upgrading our old controller in the bus a couple of years ago, got the impression from sellers Mppt and PWM were different controllers, simply put, mppt gives maximum voltage charge from panels, pwm provides staged charging from whatever is available. I must have been conned, they all said an mppt controller won't operate as a pwm. So during my world wide search, I came across a controller which claims to have both mppt and pwm circuitry and they switch between depending on the state of charge. So far the tests I've done, it has out performed our mppt in charging batteries to full. Maye it's extra circuitry in this one for thats reason and it was no more expensive.
Give the Brand and model Please..
There are a few of Use that are Looking for Gear..
And the better option we get the better in the Long run..
Juergen
Can't be both, it's either grid connected or stand alone.
MPPT and PWM are basically different controllers, however, MPPT controllers go to PWM mode when at float.
The major difference between the two types is that the MPPT controller matches the load impedance to that of the solar panel. This allows the solar panel to produce maximum output power.
A PWM controller is basically a series switch which alternately connects and disconnects the panel directly to the battery. When it connects to the battery, the impedance of the load is very much less than that of the panel, and so the panel voltage is pulled down to that of the battery and it therefore does not produce full power.
This is the one I got, like a lot of chinese stuff it has no brand or model number, but works well on.
http://www.ebay.com.au/itm/30A-MPPT-PWM-Solar-Battery-Charger-Controller-Regulator-with-LCD-Display-12V-24V-/130984320644?pt=AU_Solar&hash=item1e7f461e84
My apologies, only realised I'd left n't of "isn't" until beyond edit time. Thought the rest of the sentence adequately explained our home systems are stand alone and have always been. However realise it would be confusing to some.